《2024-2030年中国智能巡检机器人行业市场现状调研及发展前景预测报告》(以下简称《报告》)。报告对中国智能巡检机器人市场做出全面梳理和深入分析,是智研咨询多年连续追踪、实地走访、调研和分析成果的呈现。

为确保智能巡检机器人行业数据精准性以及内容的可参考价值,智研咨询研究团队通过上市公司年报、厂家调研、经销商座谈、专家验证等多渠道开展数据采集工作,并对数据进行多维度分析,以求深度剖析行业各个领域,使从业者能够从多种维度、多个侧面综合了解2023年智能巡检机器人行业的发展态势,以及创新前沿热点,进而赋能智能巡检机器人从业者抢跑转型赛道。

巡检机器人的工作地点,通常可以将其分为陆地巡检机器人、空中巡检机器人及水下智能机器人。陆地巡航机器人又可以分为无轨智能巡检机器人和有轨智能巡检机器人,其主要应用于电力、石化、轨道交通等领域;空中巡航机器人主要指巡航无人机,主要应用于电力输电线路巡检、森林防控巡检、交通应急巡检等﹔水下智能巡检机器人主要解决人体无法长时间作业及不能下水的安全限制,降低人员伤亡,提高检测效率、监测范围、数据化及信息的实时性,降低检测成本。

随着计算机视觉和机器学习等技术的发展,巡检机器人的性能和功能也得到了不断提高,巡检机器人的应用越来越广泛,市场需求也在不断增长。2022年中国智能巡检机器人市场规模达到了15.66亿元。其中:电力智能巡检机器人规模14.88亿元,其他智能巡检机器人规模为0.78亿元; 2022年中国巡检机器人需求总量为3380台。其中:电力智能巡检机器人3235台,其他智能巡检机器人145台。预计2023年中国智能巡检机器人市场规模约为19.71亿元。其中:电力智能巡检机器人规模约为18.27亿元,其他智能巡检机器人规模约为1.44亿元;2023年巡检机器人需求总量为4637台。其中:电力智能巡检机器人4350台,其他智能巡检机器人287台。

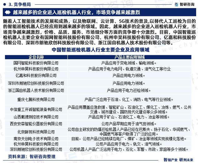
随着人工智能技术的发展和成熟,以及物联网、云计算、5G技术的普及,以替代人工巡检为目的的智能巡检机器人已经应用到越来越多的领域。因此,越来越多的企业进入巡检机器人行业,市场竞争越来越激烈,价格、品质、服务、市场细分等方面的竞争都十分激烈。目前,中国智能巡检机器人主要企业有国网智能科技股份有限公司、杭州申昊科技股份有限公司、亿嘉和科技股份有限公司、深圳市朗驰欣创科技股份有限公司、浙江国自机器人技术股份有限公司等。

巡检机器人是一种具有广阔应用前景和发展潜力的智能机器人。随着技术的不断发展和应用的不断深入,巡检机器人将会越来越成为企业自动化和数字化转型的重要工具。而中国智能巡检机器人行业目前处于蓬勃发展阶段,未来将继续受到政策、市场和技术等多方面的支持和推动。未来,随着人工智能和机器学习技术的不断进步,巡检机器人的发展前景将更加广阔。未来的巡检机器人将具备更高的智能化和自主化能力,可以更好地适应各种不同环境和任务。

《2024-2030年中国智能巡检机器人行业市场现状调研及发展前景预测报告》是智研咨询重要成果,是智研咨询引领行业变革、寄情行业、践行使命的有力体现,更是智能巡检机器人领域从业者把脉行业不可或缺的重要工具。智研咨询已经形成一套完整、立体的智库体系,多年来服务政府、企业、金融机构等,提供科技、咨询、教育、生态、资本等服务。

1:本报告核心数据更新至2023年12月,以中国大陆地区数据为主,少量涉及全球及相关地区数据;预测区间涵盖2024-2030年,数据内容涉及智能巡检机器人产品需求量、市场规模、产品价格等。
2:除一手调研信息和数据外,国家统计局、中国海关、行业协会、上市公司公开报告(招股说明书、转让说明书、年报、问询报告等)等权威数据源亦共同构成本报告的数据来源。一手资料来源于研究团队对行业内重点企业访谈获取的一手信息数据,主要采访对象有企业高管、行业专家、技术负责人、下游客户、分销商、代理商、经销商以及上游原料供应商等;二手资料来源主要包括全球范围相关行业新闻、公司年报、非盈利性组织、行业协会、政府机构及第三方数据库等。
3:报告核心数据基于公司严格的数据采集、筛选、加工、分析体系以及自主测算模型,确保统计数据的准确可靠。
4:本报告所采用的数据均来自合规渠道,分析逻辑基于智研团队的专业理解,清晰准确地反映了分析师的研究观点。百家乐官网 百家乐平台百家乐官网 百家乐平台
