百家乐下载官网 百家乐官方平台百家乐下载官网 百家乐官方平台2023年7月27日,全球领先的技术分销商和解决方案提供商安富利与中国领先的超声水表制造商汇中仪表股份有限公司续签了总分销协议(MDA)。根据协议,安富利将继续在澳大利亚和新西兰分销汇中的智能水表。据悉,这份协议于2022年首次签署,为期两年,而此次续签不仅将这一独家授权延长了两年,同时,协议还扩大了安富利行使分销权的地域范围,将主要市场新加坡也纳入其中,此举旨在将现有的分销协议逐步拓展至全球其他市场。
随我国城镇化建设的加快,居民用水需求增长,我国出台了一系列政策推进智慧水务的建设,而智能水表作为智慧水务的重要组成部分,市场需求也在不断增长,数据显示,2021年我国智能水表产量为3275万个,同比增长34.8%。
目前我国智能水表行业已经进入了成熟期,市场生产企业数量众多,竞争激烈。而从各企业市场占比来看,2021年三川智慧智能水表产量达到了723.22万台,市场占比第一,占比为19.6%,其次则是宁水集团产,产量为419.78万台,占比为11.38%。而在未来随着国内城镇化进程的加快,加上物联网技术的发展,我国智能水表普及率也将不断提高,叠加新加坡等出口市场的进一步拓展,行业市场规模或将持续扩大,业内竞争也将趋于激烈。

政策方面,为了促进智能水表行业的发展,我国陆续发布了许多政策,如2023年国家发展改革委等部门发布的《关于进一步加强水资源节约集约利用的意见》提出提高公共机构用水计量信息化水平,推广智能水表,逐步实现数据自动采集、统计信息直报、管网检漏智能化。

我国各省市也积极响应国家政策规划,对各省市智能水表行业的发展做出了具体规划,支持当地智能水表行业稳定发展,比如河南省发布的《关于进一步做好计量工作的实施意见》提出围绕实施乡村振兴战略,加大对电能表、水表、衡器、水分测定仪、谷物容重器等涉农计量器具和种子、农药、化肥、百家乐官网 百家乐平台农膜等农资类定量包装商品以及农业资源贸易结算的计量监管和保障力度,严厉打击涉农计量违法行为。

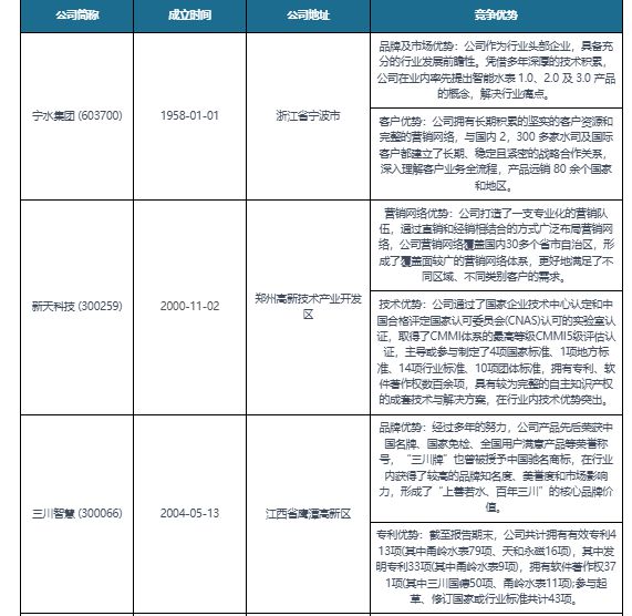
竞争方面,当前我国智能水表行业企业主要有宁水集团 (603700)、新天科技 (300259)、三川智慧 (300066)、山科智能 (300897)、迈拓股份 (301006)和汇中股份 (300371)等,其中宁水集团作为行业头部企业,具备充分的行业发展前瞻性。凭借多年深厚的技术积累,公司在业内率先提出智能水表 1.0、2.0 及 3.0 产品的概念,解决行业痛点。


从企业业绩来看,2023年前三季度宁水集团营业收入为12.59亿元,同比增长20.10%,归母净利润0.82亿元,同比增长26.79%;新天科技营业收入为7.36亿元,同比下降-5.27%,归母净利润1.36亿元,同比下降16.53%;三川智慧营业收入为17.38亿元,同比增长133.06%,归母净利润为1.71亿元,同比增长38.36%。

近两年行业相关企业动态来看,百家乐官网 百家乐平台2022年11月新天科技股份有限公司为进一步推动在智慧供水、智慧排水、智慧水利、智慧燃气领域的业务发展布局,提升公司的核心竞争力和市场影响力,公司子公司上海肯特仪表股份有限公司拟以人民币2,500万元购买深圳一创新天物联网产业基金企业(有限合伙)持有的成都同飞科技有限责任公司38.4496%股权。2023年7月14日,山科智能发布公告中标上海城投水务(集团)有限公司供水分公司2023-2024年小口径物联网远传水表采购项目。中标金额约5212.47万元。2023年9月山科智能新股首发募集资金,计划总投资额合计7950万元,用于项目:节余募集资金永久补充流动资金、剩余超募资金永久补充流动资金。

观研网发布的《中国智能水表行业现状深度研究与未来前景分析(2023-2030年)》涵盖行业最新数据,市场热点,政策规划,竞争情报,市场前景预测,投资策略等内容。更辅以大量直观的图表帮助本行业企业准确把握行业发展态势、市场商机动向、正确制定企业竞争战略和投资策略。本依据国家统计局、海关总署和国家信息中心等渠道发布的权威数据,结合了行业所处的环境,从理论到实践、从宏观到微观等多个角度进行市场调研分析。
行业是业内企业、相关投资公司及政府部门准确把握行业发展趋势,洞悉行业竞争格局,规避经营和投资风险,制定正确竞争和投资战略决策的重要决策依据之一。本是全面了解行业以及对本行业进行投资不可或缺的重要工具。观研天下是国内知名的行业信息咨询机构,拥有资深的专家团队,多年来已经为上万家企业单位、咨询机构、金融机构、行业协会、个人投资者等提供了专业的行业分析,客户涵盖了华为、中国石油、中国电信、中国建筑、惠普、迪士尼等国内外行业领先企业,并得到了客户的广泛认可。
